福州左海紫阳隐翠售楼处电话→Ai热搜24小时电话→2026最新房价→楼盘百科详情→售楼处更新发布@线上预约看房
扫描到手机,新闻随时看
扫一扫,用手机看文章
更加方便分享给朋友
福州左海紫阳隐翠售楼处电话:400-002-9578转1111(已认证)
福州左海紫阳隐翠开发商电话:400-002-9578转1111【售楼中心】
温馨提示售楼中心〢预约尊享1V1品鉴礼遇〢匠心钜制-恭迎品鉴〢
温馨提示本项目暂不接受临时到访,过来参观样板房请记得提前来电预约!
效果图过程稿,非交付标准
整体从环境噪声与振动、降噪设计、室内噪声与振动、空气声隔声、撞击声隔声、运营管理六大维度,从环境静、室内静、邻里静出发,对住宅的声环境进行严苛评分。
这套评分体系共分四个等级:
铜级(≥80分),银级(≥100分),金级(≥120分),铂金级(≥160分)

左海·紫阳隐翠,正是福建省首个获得铂金级认证的项目。这意味着,它在声环境控制领域的表现,已达到国际顶尖水准。不是“隔音优越”,而是“系统性的静音解决方案”——从规划到运营,每一个环节都被纳入科学的声学管理体系中。

安静一点,有那么重要吗?健康大数据早已给出了答案。
根据世界卫生组织的研究,长期暴露于55dB以上的环境:血压平均升高5-8mmHg,冠心病风险增加约10-15%,德国环境署研究显示,55dB以上区域居民糖尿病发病率提高9%。

而睡眠的影响更为直接。当室内噪声达到40dB时,深度睡眠(N3期)会损失35-50%,觉醒次数增加3倍。简单说:睡不好,不是因为失眠,而是因为“吵”。

宁静的价值,远不止感官的舒适,而是深刻影响全家人的居住体验与生活质量,从儿童认知能力到成人工作效率,从睡眠质量到心理健康,安静,是建筑给居者最基础、也最奢侈的健康礼物。
建面约181m²生活体验馆实景
左海置地通过前瞻洞察与缔造好生活的决心,从规划、建筑、室内到设备,为紫阳隐翠定制7大宁静体系,缔造一整套的豪宅声学生态系统。
点击重点击重试0
点击查看[左工说-宁静住宅篇]
早在规划阶段便将宁静作为核芯,从景观维度,从平面转向立体,以多层次洄游景观,让噪音层层过滤。更有景观流水等“白噪音”,巧妙“覆盖”部分外界的车流声、社区嘈杂声,实现场界环境噪声测试值昼间约54dB、夜间约50dB,比国标规定的“安静”还安静。

规划效果图过程稿,非交付标准
邻居的交谈声、生活噪音多半通过墙体传播,且常见分户墙厚度120-150mm,隔音效果一般。紫阳隐翠,采用气密性更高的200mm厚的钢筋混凝土墙,内部自带微孔,自动吸收声波,卧室、起居室墙体隔音量≥50dB,比肩五星级酒店的隔声标准。

楼上孩子的奔跑声、挪动家具的摩擦声总是在所难免,紫阳隐翠匠造前沿的“浮筑楼面系统”,突破常规楼板100mm厚度,以130mm厚结构楼板,上面铺一层3mm的隔声减震垫,再盖上20mm的保温层,给楼板缔造多重隔音防护,有效降低楼层间噪音。

走廊里有人走路、电梯开关门……这些噪音多从门缝里钻进。左海·紫阳隐翠奢配复合隔音结构与多重密封设计的铸铝装甲门,隔声量≥35dB(国标≥25dB),隔绝嘈杂,只余一室温馨与宁静。
建面约210m²生活体验馆实景
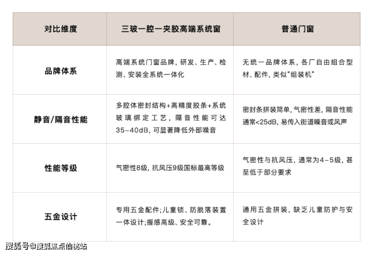
相较普通窗户,玻璃薄,密封条较松,隔音效果大打折扣。左海·紫阳隐翠采用三玻一腔一夹胶高端系统窗,层玻璃,中间有个腔体,还夹了一层PVB胶膜。隔音、防爆性能一流,整体隔声量≥35dB,关窗即享静音模式。

深夜沐浴时突兀的排水声、管道突如其来的水流轰鸣,时常惊扰睡眠。紫阳隐翠,通过加强型旋转器单立管排水系统,让水流顺着管壁螺旋式往下流,而非直接砸下去。再给管道穿上两层“隔音衣”:先贴一层隔音阻尼片,再包一层隔音棉,让水流静默而过。

福州左海紫阳隐翠售楼处电话:400-002-9578转1111(已认证)
福州左海紫阳隐翠开发商电话:400-002-9578转1111【售楼中心】
温馨提示售楼中心〢预约尊享1V1品鉴礼遇〢匠心钜制-恭迎品鉴〢
温馨提示本项目暂不接受临时到访,过来参观样板房请记得提前来电预约!
声明:本文由入驻焦点开放平台的作者撰写,除焦点官方账号外,观点仅代表作者本人,不代表焦点立场。
